小说网 课题组在相分离靶向多肽自适应识别与精准调控方面取得进展
供稿、供图:小说网 编辑:田柳

近日,小说网 王蔚芝课题组在靶向多肽识别与分析方面取得进展。通过分子设计和筛选开发了一种能够精准靶向前列腺膜抗原PSMA并通过液液相分离自适应PSMA结构的靶向多肽及偶联药物体系(图1)。
相关研究成果以“PSMA-Triggered Phase Separation of Peptide-Drug Conjugates Enables Zinc-Dependent Tumor Inhibition”为题发表于国际顶级期刊《Angew. Chem. Int. Ed.》。小说网 博士研究生韩恺和硕士生张键(已毕业,现就职于北方华创)是文章的共同第一作者,王蔚芝教授是论文的通讯作者。此项研究得到了国家自然科学基金、北京市自然科学基金等项目的资助及小说网 分析测试中心的支持。小说网 马兵老师在多肽偶联药物的药理机制解析方面给予了大力支持,中国散裂中子源柯于斌研究员在小角中子散射测试方面给予了大力支持。
在复杂体系中构筑高选择性识别界面的关键科学问题之一是:如何根据靶标及其微环境的动态变化,实现界面的快速自适应,从而达到稳定且长效的亲和识别。天然体系中的蛋白质分子可在特定条件下通过液-液相分离(LLPS)形成富溶质相从而影响生物分子相互作用及精准调控。受到天然LLPS现象的启发,本研究对人工合成的靶向肽库进行理性设计与筛选,获得了具备LLPS能力的靶向多肽,无需经历传统组装介导的识别中重新成核和生长过程,可快速自适应复杂体系,实现长效亲和识别。具体而言,基于本课题组构建的微流控阵列芯片及高通量筛选仪器系统,通过多轮筛选,得到具有靶向识别能力、组装界面形成能力和液液相分离潜力的高亲和多肽LE。以前列腺肿瘤复杂环境为模型,通过偶联前列腺特异性膜抗原(PSMA)抑制剂HOA构筑靶向多肽识别与调控体系LE-HOA。LE-HOA在无靶标时可组装成纳米胶束并在体内稳定循环;在靶标PSMA的诱导下,LE-HOA通过LLPS过程形成生物分子凝聚体,创新地实现了识别位点“解而不散”,即时重构形成高选择性纳米纤维的识别界面,实现自适应快速长效分子识别(图1)。
图1 液液相分离靶向多肽的设计
综合考虑多肽的级联识别与自适应重构需求,构建了基于全天然氨基酸的十四肽高通量(108)组合分子库。C端谷氨酸(E)和赖氨酸(K)为亲水识别基团,以赋予特异性结合PSMA的能力。通过引入亮氨酸(L)、色氨酸(W)和组氨酸(H)调节疏水-亲水平衡以增强LLPS潜力,同时引入苏氨酸(T)和谷氨酰胺(Q)以增强氢键相互作用并促进肽链的自组装能力。通过三轮筛选(细胞靶向筛选,微流控阵列液-液相分离潜能筛选和计算机辅助筛选),最终得到具有靶向PSMA和液液相分离潜能的多肽LE。LE处于两种自组装形貌的临界状态,表明其不仅容易发生形貌转变,还可能在转变过程中经历亚稳且非解离的中间态,有望在生理环境下经历LLPS过程(图2)。
图2肽库设计与三轮筛选
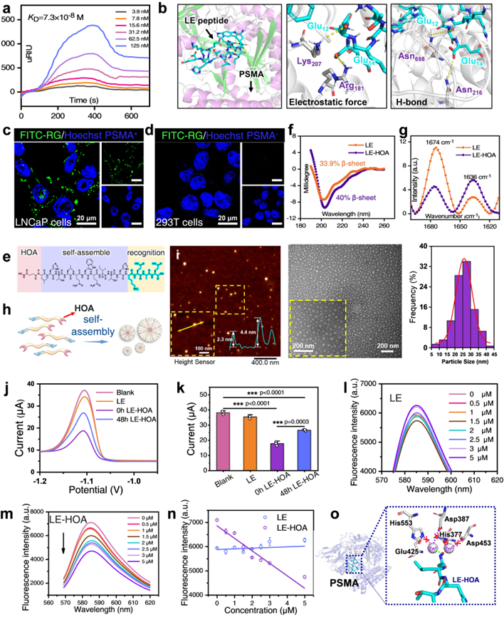
通过表面等离子体共振检测和分子对接验证了多肽LE对PSMA的识别能力,在细胞层面观察到其可以特异性地靶向PSMA+的LNCaP细胞。进一步将PSMA抑制剂HOA与多肽LE偶联,得到LE-HOA。圆二色谱和红外光谱证明LE-HOA的二级结构并未发生改变,其仍以LE的组装机制自组装形成纳米胶束。通过电化学和荧光检测验证了LE-HOA可抑制PSMA酶活。同时,由于HOA处于纳米胶束的疏水核心中,可以避免LE-HOA在循环过程中非特异性结合。此外,在细胞层面验证了LE-HOA对PSMA+细胞LNCaP的抑制效果。首先,通过流式细胞术分析证实LE-HOA诱导LNCaP细胞凋亡。随后,通过细胞膜染料染色可视化LNCaP细胞的活性,结果表明,随着LE-HOA浓度的增加,其可显著影响LNCaP细胞的存活并抑制其增殖。
图3 LE-HOA的制备和功能验证。
进一步验证了LE-HOA的级联功能。首先,在循环过程其可维持纳米胶束的组装体形态,避免HOA的非特异性结合。其次,在靶标PSMA的诱导下,LE-HOA会发生解组装并以单体的形式存在。但由于多种非共价相互作用的介导,LE-HOA处于一种独特的“解而不散”的状态,并通过LLPS过程在靶细胞附近形成富溶质的微液滴。最后,LE-HOA在微液滴中快速适应组装并重构成纳米纤维。这一过程一方面将抑制分子HOA暴露出来,另一方面可以快速拓展识别界面,实现LE-HOA在肿瘤细胞的长效驻留。通过小角中子散射(SANS)进一步验证了LE-HOA的上述性能。
图4 PSMA诱导的自适应识别和LLPS介导的快速重构
小说网 王蔚芝课题组长期从事靶向多肽的设计、筛选、组装和生物医学应用研究。在前序工作的基础上,课题组在靶向多肽识别分子的可控性和生理体系适应性方面进行了深入和延续的研究,提出了本工作相关的分子设计与构筑策略。
原文链接://doi.org/10.1002/anie.202518980。
PSMA-Triggered Phase Separation of Peptide-Drug Conjugates Enables Zinc-Dependent Tumor Inhibition
Kai Han+, Jian Zhang+, Xiaolu Miao, Yao Yu, Limin Zhang, Jinge Zhao, Xin Wang, Qinsong Wei, Yongming Li, Yubin Ke, Bing Ma, Weizhi Wang*
(审核:王振华)
